拼多多崛起的背后:活得激烈

编者按:本文来自于微信公众号 “锌财经”(微信公众号:xincaijing), 动点科技经授权发布。
B2C电商,5年前就被认为不再有任何机会,因为淘宝和京东就像跨不过的山。
一将功成万骨枯,如今两座大山前,是2.5元的抹胸、8.8元的牛仔裤、9.9元的运动鞋、19.9元的棉服,以及因为爆单面临巨额赔付的中小商家。

一时间,尸横遍野。
但拼多多却因此在2年多的时间里,拥有了3亿用户、百万级商家,GMV突破100亿。要知道,达到这一数字,京东用了10年,淘宝用了5年。
随着洗脑神曲“拼多多,拼多多,拼的多,少的多”的快速流转,微信群里,随处可见拼单信息,分享赢现金红包或是优惠券、签到拿现金、砍价免费拿等各种玩法,刷爆朋友圈,拼多多异军突起,对中国制造体系的产生剧烈冲击。
但活得激烈的拼多多,内部规则体系的调整同样激烈。在突出重围之前,还有很多问题要解决。
1包纸巾利润最低只有3分钱
两艘5000吨位的货轮,满载着造纸用的玉米淀粉缓慢靠向码头。
这里是江西瑞昌,长江畔边的码头镇。往常,从这儿走的,更多的是从加拿大、智利等国进口的纸板,以及四川等地的运来竹浆原料。

码头上的起重臂不断起吊,将这些原料送往1公里外的理文集团车间。在全自动化流水线上,完成打浆、烘干、出纸、质检等工序后,成为一张张直径2.5米,长度2.8米的巨型纸,最小也能有2吨多重。如果全部拉开的话,有近170多公里,可以从上海铺到杭州。

这样的巨型纸,最快能在5分钟内,运送到植护、可心柔两家工厂内,在左右各切去5公分、并在生产线上被切割成小包纸巾,8包一列排好后,推送入全自动塑封机,包装封口。整个流程只需要10秒。
这样的场景,每天重复上万次。而封装完的纸巾,会被直接送到隔壁物流车间,并分别以29.9元100抽28包、29.9元110抽24包元的定价分发向全国各地。
28包,29.9元,平均每包售价1.067元,每包100抽,相当于一张纸巾只要1分钱,足够便宜!
解构每包纸巾的成本:快递物流费用为0.125元/包,生产成本为0.91元/包,1.067-0.125-0.91元=0.032元;0.032*28=0.896元,每单仅不到9毛钱的利润。

可心柔电商负责人吴立营说,在此之前,单量少,用工成本、原料成本上升,快递成本高,越来越多像是他们这样的中小厂商面临生死局。拼多多是他们遇上的一个转机。
而29.9元28包的纸巾,是他们在拼多多上的引流款,之所以能做到如此低的成本,关键在于定制化产品+压缩供应链。
拼多多用户在意性价比,那就以“够用就好”为原则,把价格往下降,规格也往小做,180mmX122mm的小规格抽纸,由此诞生。同时,生产线也被搬到了原料供应商理文集团的园区内,运输成本直接从300元/吨,下降到8元/吨。
工厂直发削减掉品牌营销费用,压缩供应链成本让利给消费者,相对于需要全国招经销商,被铺货、催账、讨债束缚的线下零售来说,或许的确是个不错的选择。
爆仓,爆仓,爆仓
以近乎隔空出世的方式闯入,坐拥3亿用户,对接10亿微信客户群的拼多多,随便一捧可能就是百万级销量爆品。
在入驻拼多多的两年时间里,可心柔、植护这两家纸巾厂共卖出了932多万单。如果按28包/单的规格来算,共计2.61亿包纸巾。
这一切,始于传统电商流量的枯竭,抬头就是瓶颈。
以在天猫开店为例:人工11%、天猫扣点5.5%、推广成本15%、快递12%、售后2%、财务成本2%、水电房租2%,加上税务,如果没有50%以上的毛利率,根本没法持续经营。这在同行拼价格急剧压缩利润的局势下,太难了。
“前两年,我们在天猫上的订单量在1万单左右,很稳健,但也没扩增。我们需要找到天猫之外的平台做增量,当时就抱着试试的想法,没想到订单真的爆了。”植护创始人、供应链负责人陈静回忆。

2014年、2015年,淘宝天猫上有一个流传很广的运营三部曲:单款爆品、单款爆品、单款再爆品。大家都抱着单品爆款的思维做东西,借此引流。拼多多的逻辑与此极其相似。
而为了获取流量,植护团队在拼多多上第一场活动的前一晚满怀期待,备了十几万的货,也当地的快递公司预约了5万件的库位,但这对当天突然爆发的近10万订单来说,还远远不够。
“那天,快递一下子无法负荷,有近5万的单子出不去,太被动,也太考验消费者的耐心了。”陈静说。最后他们托人用快递公司的车将1/3的货运送到泉州分拨中心,再发往全国各地,才把单发完。
曾经是大牌代工厂,后自创品牌的可心柔,面临走沃尔玛、家乐福这样的NKA渠道,高昂的进场费和9个月的帐期,也面临着找代理收10万押金给50万的货,卖不动再退还的困境。而和拼多多的合作,让订单一下子增了两三倍。
同时,这也倒逼着工厂扩建、自建物流体系,在当地快递难以负荷的情况下,用自己的物流辅助。比如瑞昌快递当天的吞吐量已经饱和,就用自己的物流把货送到武汉的一个中转站,直接化解。

现在,植护旗下的三个车头,六个车厢,每天都会满载着货物,来回于各大站点、仓储基地之间。
被淘汰的商户清库存?
像是植护、可心柔这样的单款爆品,在拼多多上还有很多。
2013年创立,2015年10月入驻拼多多的坚果品牌——康梦,历史上单日销量峰值为10万单,店铺总销量则达到398万笔,其中一款东北开口松子销量占了240万件。
而一家从事制鞋业30余年,集设计、生产、销售、服务为一体的老牌生产厂家,单拼多多一个渠道,2017年销售额近1亿元,占线上全年销售额的88%。
但拼多多面临最多的质疑,就是“清库存”。
有业内人士说,连一线、二线甚至是三线的品牌,应该都看不上拼多多。
甚至有说法称,以衣服为例,有很多大牌采购的不合格布料会退还给商家,商家再论斤处理掉,而这样的物料成本只要两三块。

但拼多多联合创始人达达说,他们如今的理想,不是去做国际一线大牌,而是以“够用就好”回归商品需求本身,培养更多的工厂品牌,给消费者带来高性价比的选择。
“说实话,拼多多培育出的工厂品牌,品牌溢价都不高。但是消费者都会感觉到很实惠,这也是我们拼工厂想给到消费者这样子的认知。”达达说。
对于“库存、尾货”等质疑,达达解释说,拼多多的工厂商家,大多数集中在全国各地的产业带,线上线下一盘货,不存在为拼多多专门开生产线。同时,拼多多会对品牌做严格筛选,不合格的店铺将进行严肃处理,甚至是清退。
或许是意识到质量监管的迫切性,拼多多也公开了一组数据:其在半年多时间中,联合中国检验集团、天祥集团等第三方机构,主动抽检1.13万件商品,并按照“劣一赔三”的标准,为消费者先行赔付了1671万元。
04
拼多多的“严刑峻法”
2015年才在一家游戏公司内部孵化而生的拼多多,曾面临两大难题:没有时间窗口、没有大量用户数据。
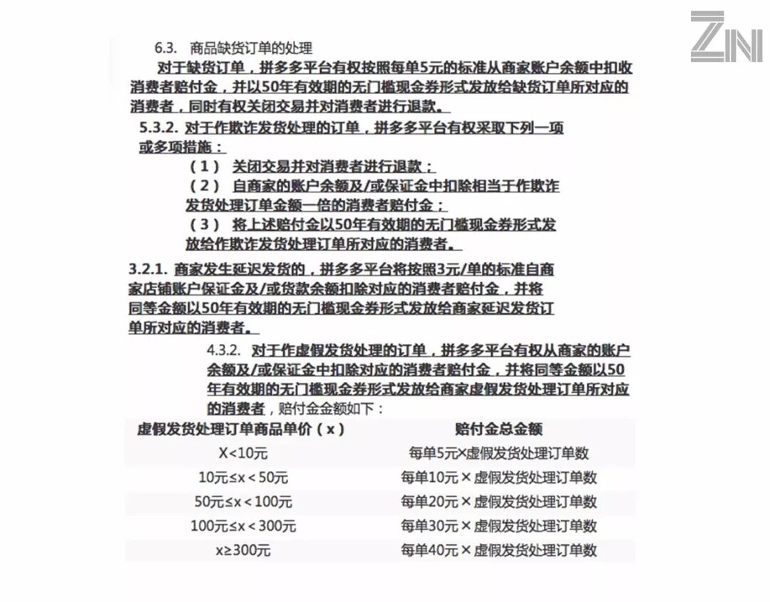
而巨额罚款背后,正是拼多多起步晚,在近2年时间薅微信羊毛,爆发至百万级商家的同时,制定的严出政策:

而定义虚假发货的一个条件是商家上传商品物流单号后的24小时内,该单号在相应物流公司官网没有物流信息,或出现首条物流信息后的24小时内没有后续的物流信息更新。同一天内,这样的订单满10单,并且达到发货订单总量的5%及以上,则对当日发货的该商品全部订单作虚假发货处理。
同时,这也被定义为违反平台协议或平台规则的情形,平台将从店铺的活动保障金内扣除5000元作为违约金。
这样的规则饱受争议,相比在电商行业沉淀了十几年的淘宝、京东,已不止简单粗暴四字可以概括。
不少商家直接从工厂拿到商品信息上传至自家店铺,有用户下单,就将购买信息传回工厂,由工厂发货。一旦爆单,工厂产能又跟不上,面临的可能就是巨额罚款。
“去年年底上了拼多多的首页活动,2天卖了2万多单,每单赚0.5元。但工厂产能跟不上,单量又超过快递承载量,快递公司没有及时扫描送出,被罚款5万元。”代理商家林兰说。

类似吐槽,各类社交平台上,不在少数。更有甚者,直言罚款就是雷区,商家就是赤脚过雷区的人,“早晚要踩上的,区别无非是炸掉一条腿还是粉身碎骨。”
但在被罚3次后,林兰仍没有把店关掉,原因是现在拼多多的确有流量,他也看好社交电商,一旦拼多多后面出现颓势,他可能会选择放弃。
“这个钱就是变相帮拼多多去做补贴用户嘛,如果不是商家出,那就是平台,是用户。”电商分析评论员李成东说。
在他看来,延迟不应该成为罚款的理由。拼多多的核心是平台,最终服务消费者的是商家,这样的罚款机制只会让商家更加滥竽充数,可以说是愚蠢之举。
对此,拼多多联合创始人达达给出的解释是,所谓的“罚款”,是通过平台全额赔付给消费者,拼多多没有因此拿1分钱。

“如果早十年,我们的治理逻辑也可以是好的往上升,差的慢慢淘汰,但现在我们只能用相对激烈的方式让好的更快上去,差点更快下来。”达达说。
在他看来,销售、库存和供应链物流,三个环节是一个螺旋上升的过程。
商家没有做好定投引流、消费者服务、回购等,订单就难以稳定。在供应链的生产上,没有一定的库存,一旦爆单,就会没货可发。
但随着加入拼多多时间越来越长,商家会有越来越多的大数据和运营的经验。在什么季节,推什么活动,大概要备多少货,这样的预测会越来越准。
2年多的时间里,有OPPO/VIVO的硬件倒流,抓住微信流量红利大胆薅羊毛,最终做到3亿用户、百万级商家,GMV突破100亿的拼多多,在李成东眼里,具有不可复制性。“如果没抓到微信流量红利,拼多多就什么也不是。”
现在,拼多多已长成庞然大物,对他的争议,也不止于假货、烂货那么简单。当我们那个用放大镜去看拼多多时,或许它还有很长的路要走。

